1. 适用范围
本规则规定了单份文件、一组案卷的著录项目、著录格式、标识符号、采集信息源等著录元素及著录要求,适用于深圳市数字档案馆(室)系统各种门类文件、档案、资料的著录。
2. 参考标准
GB/T 15418-2009档案分类标引规则
GB/T 18894-2016 电子文件归档与电子档案管理规范
DA/T1-2000 档案工作基本术语
DA/T13-1994 档号编制规则
DA/T18-1999 档案著录规则
DA/T 22-2015 归档文件整理规则
DA/T 46-2009 文书类电子文件元数据方案
DA/T 54-2014 照片类电子档案元数据方案
DA/T 63-2017 录音录像类电子档案元数据方案
3. 条文说明
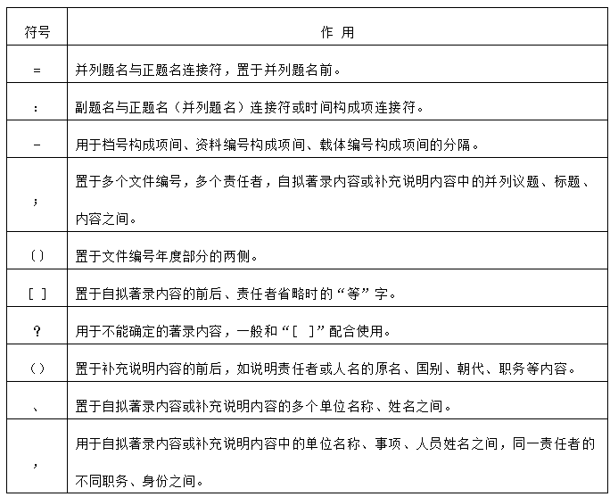
3.1 符号说明
本规则所涉及的标识符,如“=”“:”“-”“;”“〔〕”“[ ]”“?”“()”“、”“,”等,在计算机著录时,用半角输入(“、”“〔〕”例外),即在计算机存储时占用一个字节。各类符号作用如下:

3.2 著录文字说明
3.2.1一律用规范简体汉字著录,遇到繁体字、异体字、不规范简体字,用规范简体汉字代替,计算机字库没有的字用“?”代替。
3.2.2文件编号项、时间项等中的数字应使用阿拉伯数字。
3.2.3题名中出现的涉及年、月、日的数字,应使用阿拉伯数字。
3.2.4图形及符号应照录,无法照录的可改为其他形式的相应内容,并加“[ ]”号。
3.3必录项
因各类文件档案著录项目存在差异,必录项也有所不同,但一般应保证以下必录项:正题名、责任者、日期、年度、档号构成项、页号或页数、保管期限。
3.4计算机采集项
对与归档文件有关的历次操作、操作人、操作时间、操作人所属部门、操作结果等管理过程元数据由计算机采集,背景机构元数据、内容元数据尽可能做到计算机采集,不能计算机采集的宜采用人工采集方式补齐。
深圳市数字档案馆(室)系统将以下著录项目定为自动生成项:档案馆代码、档案馆名称、全宗号、全宗名称、档案门类、门类代码、类别号、著录人、著录日期、档号、案卷号、件号、立档单位名称、立档单位组织机构代码、电子文件产生程序、电子文件名、文件格式、电子文件类别、文件大小等文件办理或档案管理过程产生的背景信息和技术元数据。
4. 采集和著录信息源
4.1 元数据来源于被采集的归档文件、档案;著录信息来源于被著录的归档文件、档案。
4.2 单份文件、档案采集和著录时,主要依据封面、文头、文件题名、文件内容、文尾及印章、签名等。
4.3 案卷采集和著录时,主要依据案卷封面、案卷目录、卷内文件目录、备考表及卷内文件内容等。
4.4 采集和著录信息源不足时,参考其他有关文件、档案、资料。
5. 著录项目和著录规则
5.1题名
题名是指表达档案主题内容、形式特征的名称。
5.1.1 一般文件只有正题名,有些文件的题名由正题名、并列题名和副题名组成,其完整著录格式为“正题名=并列题名:副题名”。
5.1.1.1正题名
(1)正题名是档案、文件的主要题名,一般指单份文件文首的题目和案卷封面上的题目。正题名照原文著录。
(2)单份文件没有题名,根据其内容自拟标题,并加“[]”号。
(3)单份文件的题名不能揭示内容时,原题名照录,并根据其内容另拟题名附后,并加“[]”号。
例:原文题名是“会议通知”,著录时要根据通知内容,将题名著录为“会议通知[关于……的会议通知]”。
(4)会议纪要的题名不能揭示会议主题或没有题名时,应著录会议名称和会议编号,会议编号用“()”括起,根据会议议题内容另拟题名附后,并加“[]”号,会议议题内容应简明扼要,不要过于冗长,议题较多时,不同议题之间以“;”相隔。
例:深圳市××局局长办公扩大会议纪要(2004年第4号)[通报机构改革中有关……等工作情况;商定……财务工作;研究……机构设置和人员安排]
(5)表彰、任免等文件,如正题名未将表彰、任免的单位或姓名全部列出,原题名照录,增加未列出所有单位或姓名附后,并加“[]”号,单位或姓名之间以“、”相隔,单位或姓名太多超过题名字段长度,可用“等”表示,如果表彰奖项不止一类,应先列明奖项名称,并在奖项名称后加“:”,再添加获奖单位或姓名,不同奖项之间以“;”相隔。立档单位或立档单位人员在表彰、任免名单内的,则必须增加著录立档单位名称或人员。
例1:关于张三等同志职务任免的通知[李四、王五]
例2:关于表彰2003年度“帮困助弱献爱心”募捐行动先进单位及先进个人的决定[突出贡献奖:深圳市××委、深圳市××局等;先进单位:南山区××局、宝安区××局等;先进个人:张三、李四等]
(6)行政许可、行政审批、行政处罚、审查、核准、登记、处分、复议、国家赔偿、公证、判决、案件办理等工作中形成的文件,原题名不能反映涉及事项的,原题名照录,补充著录其文件涉及的单位名称、事项、人员姓名等内容附后,并加“[]”号,单位名称、事项、人员姓名之间以“,”相隔。如原题名能反映文件涉及事项、单位及个人信息的,不需要增加自拟题名。
例1:行政复议决定书[张三诉深圳市××局工伤认定案]
例2:关于李四的处分材料[深圳市××局,处长,受贿]
(7)×××申报表、审批表等审批材料,原题名照录,增加相关事项、单位名称、人员姓名附后,并加“[]”号,事项、单位名称、人员姓名之间以“,”相隔。如原题名能反映被审批机构或个人信息的,不需要增加自拟题名。
例1:深圳市引进运动员审批表[帆板,张三]
例2:深圳市政府投资项目申报表[×××保障性住房项目周边配套人行天桥工程]
(8)文件呈批表、市领导批示件处理表,一般为市领导对来文的批示,应与来文作为一件整理,先著录来文题名,再增加“及市领导批示”附后,并加“[]”号;没有来文只有呈批表或处理表的,先著录呈批表或处理表名称,再著录呈批相关事项附后,并加“[]”号。
例1:关于接待公安部副部长×××来深工作的报告[及市领导批示]
例2:深圳市委办公厅呈批表[关于开展……的情况报告]
(9)合同、协议等文件题名不能反映合同内容的,原题名照录,增加涉及的事项附后,并加“[]”号。
例:合同书[订购一批保密技术设备]
(10)简报、期刊、情况通报、明传电报、报纸等文件,先著录简报、期刊等名称及期数,期数用“()”括起,再补充著录该期每篇文章或若干篇主要文章的标题附后,并加“[]”号,不同文章标题间以“;”相隔。期数不要著录在文件编号内。
例:深纺简报第十四期(总第二十一期)[切实认真抓好安全生产和劳动保护的工作;“七五”期间我国出口商品采用国际标准;全市开展工业污染调查]
(11)会议记录本,应先著录是什么单位、什么部门、什么性质的会议记录本,并注明记录本第一次会议和最后一次会议的时间,会议起止时间用“()”括起。
例:深圳市××局党政联席会议、重大事项记录本(2005年1月18日至2005年4月5日)
(12)花名册,应先著录花名册的名称,注明花名册的年度,用“()”括起,再增加著录花名册涉及的人员姓名附后,并加“[]”号,姓名之间以“、”相隔,如果姓名太多超过题名字段长度,可用“等”表示。
例:深圳市××局党员花名册(2002年)[张三、李四、王五等]
(13)某单位填报的统一制发的统计表,应先著录统计表的名称,并注明填报单位附后,并加“[]”号。
例:2006年深圳市机关干部统计表[深圳市××局]
(14)建议、提案、答复等材料,原题名照录,增加建议、提案、答复涉及内容附后,并加“[]”号。
例:对深圳市政协×届×次会议提案第×××号的答复[广泛开展心理健康教育]
(15)介绍信存根,应先著录介绍信存根的名称,再增加著录介绍信存根涉及的人员姓名附后,并加“[]”号。一般一份存根为一件,若将若干份存根整理为一件时,应列出所有人员姓名,姓名之间以“、”相隔,如果姓名太多超过题名字段长度,可用“等”表示。如果原著录题名能够反映存根名称及人员姓名的,不需要重新著录。
例:党员介绍信存根[张三、李四、王五等]
(16)题名中出现类似“我省”“我局”“贵局”等字样的,应增加著录具体的名称附后,并加“[]”号。
例:我局[深圳市××局]
(17)题名中出现的涉及年、月、日的数字,应使用阿拉伯数字。
例:原文题名为“关于报送二〇〇六年经费预算的请示”,著录时应修改为“关于报送2006年经费预算的请示”。
(18)录音档案、录像档案、照片档案中出现的主要人物,应在题名中注明该人物的姓名、单位、职务及照片中所在位置。
例:广东省委书记×××(右三)、深圳市委书记××(左二)在五洲宾馆出席广东省体制改革务虚会
(19)实物档案题名为印章名称、题词内容、奖牌和锦旗内容、纪念品名称和牌匾内容等。
例1:2000年广东省“体育节”活动优秀奖
例2:为兴建中华子女学院热心捐赠特颁发一级荣誉证书
5.1.1.2 并列题名
并列题名是以第二种语言文字书写的与正题名对照并列的题名,并列题名与正题名一并著录,与正题名间用“=”连接。
例:现代科技对文化产业发展的影响=Impacts Of Modern Science And Technology On The Development Of Culture Industy
5.1.1.3 副题名
副题名是解释或从属于正题名的另一题名,副题名照原文著录,与正题名间用“:”连接。
例:学习开阳经验,创建精品工程,推动我省大型基础设施建设和管理水平上新台阶:广东省省长黄华华在开阳高速公路建设经验推广会上的讲话
5.1.2 案卷题名、资料题名、附件题名及其它类型档案题名参照5.1.1要求著录。
5.2文件编号
文件编号是文件制发过程中由制发机关、团体或个人赋予文件的顺序号。文件编号包括发文字号、科研试验报告流水号、标准规范类文件的统编号、图纸图号、案件编号等。
5.2.1文件编号按照档案正文文件编号录入,年度部分用全角“〔〕”。
5.2.2文件编号中的年度统一用4位阿拉伯数字表示,如果出现原文文号中年度部分显示不全的情况,著录时根据原文实际年度予以补全。
例:原文文号为“深府字〔86〕第10号”,修改为“深府字〔1986〕第10号”。
5.2.3公文发文字号中的年度标识符号统一用全角“〔〕”。
例:某单位档案中文件编号出现“深档[2004]24 号”、“深档〔2004〕25 号”、“深档﹙2004﹚26 号”,著录时将年度标识统一为“〔〕”。
5.2.4联合发文或同一文件、档案上有多个文件编号时,一般只著录一个文件编号,即主办单位的文件编号。若同一文件著录多个文件编号时,中间用“;”号隔开,若需著录的多个文号字段长度超过系统规定时,只著录首个文号。
5.2.5通过机要部门发送或接收的电报类文件,包括明电和密电,其发电或收电的顺序编号,如“深机收1888号”,无需著录。
5.3责任者
责任者,是指对文件内容进行创造、负有责任的组织机构或个人,如文件形成者、证书审批机关、照片拍摄者、视频摄录者、图表绘制者、书刊作者、实物档案颁发单位或赠送者等。
5.3.1责任者按照文件落款单位公章名称进行著录,应著录责任者全称或规范化简称。
5.3.2责任者有多个时,立档单位是责任者的必须著录,文件编号所代表的机关即主办单位必须著录,其余视需要著录,被省略的责任者用“[等]”表示,责任者之间以“;”号相隔。同一责任者有多个职责或身份又必须著录时,应将与文件相应的职务或身份置于责任者后的“()”中,职责或身份之间以“,”相隔。
例1:中共深圳市委机构编制委员会办公室;深圳市财政局
例2:深圳市人民政府办公厅[等]
例3:徐昌霖(编剧,导演);舒适,项堃,上官云珠(主演);陈歌辛(作曲)
5.3.3合同、协议等文件的各个签署方均应作为责任者著录。
5.3.4审批表、申请书等文件材料的责任者,有审批机关的,责任者著录审批机关,没有审批机关的,责任者著录填写机关。
5.3.5文件责任者为多个单位组成的联合单位或联合小组的,著录责任者时,联合单位为一个责任者,联合单位中不同单位之间以“、”相隔。
例:汕头市纪委、惠来县纪委联合调查组
5.3.6公章单位模糊难以辨认的,责任者按照文件正文落款单位著录。
5.3.7文件落款单位后注明“代章”或“代”字样的,责任者按照落款单位著录。
5.3.8文件无落款单位时,责任者按照红头单位著录,若无红头单位,则按照印发单位著录,若红头单位和印发单位都没有的,按照翻印单位著录。如果上述单位都不存在,则应对责任者进行考证,经考证得出的责任者,加“[ ]”号,考证不出责任者或责任者考证根据不足的,加“?”号。
例1:[张治中?]
例2:[?]
5.3.9责任者为个人的,著录其姓名,必要时在姓名后著录与文件相应的单位、职责或身份(职务、职称等),并依次填写在“()”内,以“,”相隔。
例:李梅芳(××市人大常委会,主任)
5.3.10文件所署责任者为别名、笔名时,先按原文著录,再将其真实名称附后并加“()”
例:(民国)鲁迅(周树人)
5.3.11外国责任者,姓名前应著录各历史时期易于识别的国名简称,其后著录统一的中文姓氏译名。必要时著录姓氏原文和名的缩写。国别、姓氏原文和名的缩写均加“()”。
例:(美)爱因斯坦(Einstein,A.)
5.3.12文件责任者不完整时,应照原文著录,将考证出真实责任者附后,并加“[ ]”号。
例:周[周恩来]
5.3.13文件责任者有误,仍照原文著录,但应考证出真实责任者附后,并加“[ ]”号。
例:王国央[王国英]
5.4附件
附件是指文件正文后的附加材料。
5.4.1附件需著录附件题名、文件编号、责任者、日期,并选择附件类型(分正文附件和普通附件)。正文明显提及有“附件”的,则该附件为正文附件;除正文附件外,其他附件为普通附件。
5.4.2附件各著录项著录要求参照档案正文著录项要求。
5.4.3附件的附件,无需著录。
5.5时间项
时间项是指文件、档案、资料在形成、流转、归档、保管、利用、统计等过程所涉及的日期或时间。
5.5.1 日期:是指文件形成的时间,一般为文件落款日期。决议、决定、命令、法令、规程、规范、标准、条例等法规性文件为通过或发布日期,条约、合同、协议为签署日期,学术论文为发表日期,照片、录音、录像为摄录日期,实物档案为颁发、赠送日期等。
5.5.1.1 日期用8位阿拉伯数字表示,第1-4位表示年(使用公元纪年),第5-6位表示月,第7-8位表示日。
5.5.1.2没有形成时间的文件,应根据档案内容、纸张特点、字迹特点、相关档案年度、归档年度等要素综合考证出日期。确实考证不出,可根据考证要素著录近似年度,月日用“01”代替,并在“备注”中注明原文日期真实情况和考证情况。
例1:某文件不知道形成日期,经考证日期为“1986年3月12日”,则在“日期”项著录“19860312”,并在“备注”中著录“原文没有日期,著录日期为考证日期”。
例2:某文件年度为“1971”年,没有月日且无法考证,则在“日期”项著录“19710101”,并在“备注”中著录“原文月日不明,著录日期为考证日期”。
例3:某文件日期为“3月26日”,没有年度,考证年度为“1992年”,则在“日期”项著录日期为“19920326”, 并在“备注”中著录“原文年度不明,著录年度为考证年度”。
5.5.1.3同一文件存在多个日期或有起止日期的,著录最晚的日期。
5.5.2案卷著录界面中的年度,著录本卷卷内文件日期中的最晚年度。
5.5.3时长:是指录音、录像类电子档案、数字化文件持续时间的数量,以小时、分、秒为计量单位。时长用阿拉伯数字表示,格式为:hh:mm:ss,hh表示以小时为计量单位的时间长度,mm表示以分为计量单位的时间长度,ss表示以秒为计量单位的时间长度。
例:某一活动录像视频播放时间为69分55秒,时长著录为:01:09:55。
5.5.4数字化时间:是指对纸质档案、照片、录音带录像带进行数字化转换的时间,用8位阿拉伯数字表示,如“20190620”。
5.5.5移交时间:是指立档单位或移交单位移交档案进馆的时间,如实物档案移交时间。
5.6人名项
是指文件内容当事人的姓名,如纳税人、企业法人、被保险人、案件当事人、事项经办人、产权人、声像档案中的主要人物、图纸绘图人等。
5.6.1 必要时应在人名后用( )说明人物的单位、职务,在照片中的位置等内容,涉及多个人名时,用“、”分隔。
例1:文件中主要人物的著录:张三(深圳市××局局长) 、李四(青岛市××局局长)
例2:照片中主要人物的著录:深圳市××局局长张三(前排右三)、青岛市××局局长李四(前排左二)
5.6.2 同一人名中间不应有空格。
例:“黄芳”不能著录为“黄 芳”
5.7密级
密级是指文件保密程度的等级,分为绝密、机密、秘密、内部、公开五个级别。
5.7.1绝密、机密、秘密仅起系统管控作用,不可著录上传。
5.7.2文件、档案为“密码电报”,或印有“密”字样的,包括“密传”、“密电”等的,密级按照原文著录,若无明显密级标注,则著录“秘密”。
5.7.3企业自行标密的文件、档案,不用著录密级。
5.7.4文件、档案有注明“内部”字样的,密级著录为“内部”;文件、档案在公开属性内注明“公开”字样的,密级著录为“公开”。
5.8页数
是指档案、资料的有效页面数,用阿拉伯数字表示。单份文件的页数包括正本、文件处理表、定稿以及相关附件等页数之和。案卷的页数为本卷卷内文件页数之和。
5.9页号
是指以卷为单位整理的档案,卷内文件有效页面的顺序号,著录卷内每份文件的开始页号,用阿拉伯数字表示,一个案卷内的页号不应有空号。
5.10全宗名称
指立档单位名称,著录立档单位全称,原则上由数字档案馆(室)系统自动生成。
5.11全宗号
是指档案馆在管理档案过程中,赋予每一个全宗的代码,用字母加阿拉伯数字表示。全宗号由档案馆统一分配并在数字档案馆(室)系统中配置,配置后由系统自动生成。
5.12保管期限
保管期限是指根据档案价值确定的档案应该保存的时间,一般分为永久、长期、30年、短期、10年,如有行业规定的从其规定。
5.13件号
以文件为单位整理的档案,件号是指某类或某年度内每份文件的排列顺序号;以案卷为单位整理的档案,件号是指同一案卷内每份卷内文件的排列顺序号。件号用阿拉伯数字表示,在数字档案馆(室)系统中由系统自动生成。
5.14案卷号
是指一个分类内某个项目或某一年度下每个案卷的排列顺序号,用阿拉伯数字表示,在数字档案馆(室)系统中由系统自动生成。
5.15档号
是指以字符形式赋予档案的用以固定和反映档案排列顺序的一组代码,档号具有唯一性、稳定性,不可随意修改。
5.16目录号
目录号是指以案卷为单位整理的档案,全宗内案卷所属目录的代码,在数字档案馆(室)系统中由系统自动生成。
5.17类别号
类别号是指全宗内不同档案类别的代码,一般由系统自动生成。
5.18文种
文种是指文件种类的名称。文种项依实际情况著录为决定、公告、通告、通知、通报、议案、报告、意见、命令、会议纪要、规定、请示、批复、指示、决议、公报、条例、函等。
5.19存储位置
是指实体档案存放的库房编号、密集架或箱柜的编号,照实著录。
5.20载体类型
载体类型是指档案信息物理存储介质的种类,分为胶片、胶卷、录音带、录像带、硬盘、光盘等,实物档案的载体类型按照该实物的物质形态著录。以纸张为载体的档案一般不予著录,其他载体类型据实著录。
5.21规格
规格指档案载体的尺寸及型号等。如录音录像档案的规格著录录音带、录像带的尺寸及型号,实物档案的规格著录该实物的材质。
例:某盘录像带的规格著录为“BETACAM SP 60”。
5.22数量
数量著录为阿拉伯数字,单位用档案物质形态的统计单位,如“盒”、“张”、“个”、等。
5.23 缩微号
是指文件、档案、资料的缩微品编号,照实著录。
5.24电子文件(档案)类型
是指电子文件(档案)在计算机等电子设备中组织和存储的格式类型,用英文字母表示:分为T—文本文件;D—数据文件;I—图像文件;G—图形文件;V—影像文件;A—声音文件;P—计算机程序;O—其他文件。
5.25备注
用于记录对文件、档案、资料进行解释或补充说明的事项。若需要补充说明的事项不止一项,不同事项之间以“;”间隔。
例:实体形成年度为2014年;为保证档案完整性,此件只扫描封面和目录。
5.26件内目录
件内目录是指单份文件内不同文本、文稿的构成情况,一般分为“正本”、“附件”、“文件处理表”、“文稿”四项。件内目录按照档案原文实际排列顺序依次著录页次。“正本”填写正文页次范围;“附件”填写包括但不限于附件、附件处理表、附件稿纸的页次范围;“文件处理表”填写档案正文的文件处理表页次范围;“文稿”填写档案正文除以上三个部分外的定稿、草稿等稿纸页次范围。
6. 附则
6.1为实现文档一体化管理,各单位前端业务管理系统宜参考本规则补充或修订有关著录字段,使有关字段著录与本规则一致。
6.2本规则由深圳市档案馆负责解释和修订。
6.3本规则自发布之日起执行。
2020年10月19日